Blender is a completely free and open source 3D computer graphics software interface used for creating 3D models, animation, visual effects, rigging, and so much more!
After learning some modeling techniques and printing basics, young creators can model and print plastic replicas straight from their imaginations. For example:
- Create a custom mug to give to friends
- Create personalized chibi characters
- Turn a personal logo into a keychain
- Make a unique clock or pocketwatch

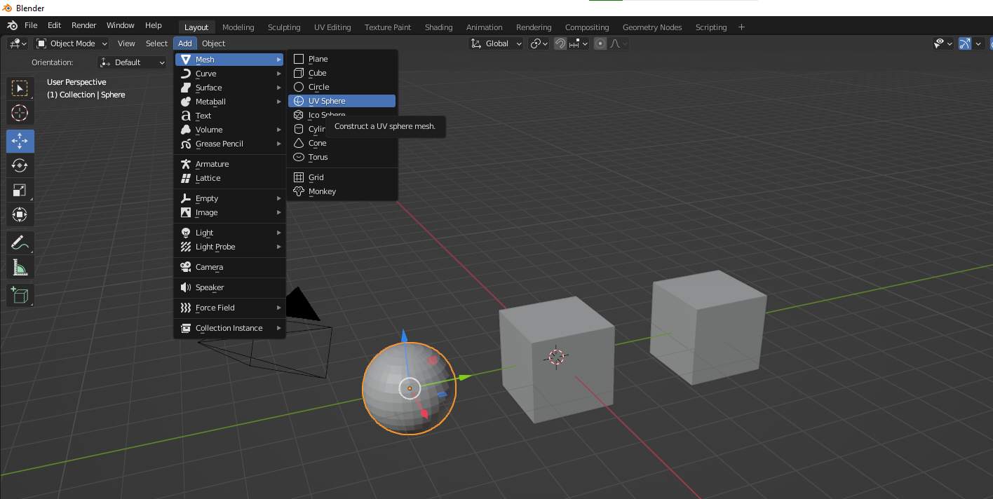
The Blender Interface
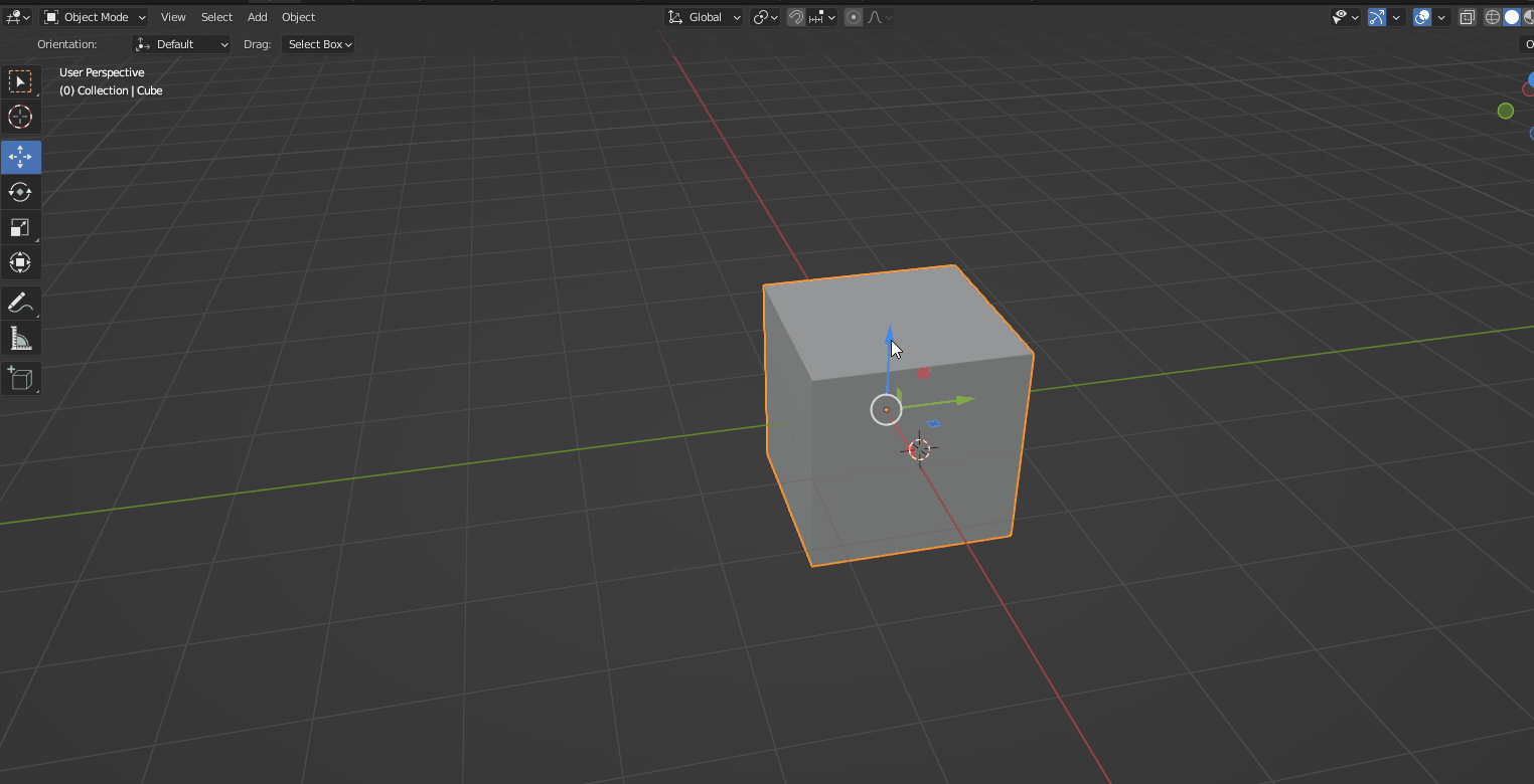
Scene Setup: The Scene Setup is where one changes from Object Mode to Edit Mode, providing different tools and functions to add to the scene.
Basic Tools: In Object Mode, there are some basic tools to interact with an object. Starting from the top, those are:
- Select Box
- Cursor
- Move
- Rotate
- Scale
- Transform

Viewport: The viewport is the main window or view that one can use to look around objects in a 3D scene. In a 3D Canvas there are three axes: the X, Y, and Z that are indicated by colors in the top right corner of your viewport.
- The X axis is the red line.
- The Y axis is the green line.
- The Z axis is the blue line.
Activity Break: Navigation





















